旅客留言

采购信息

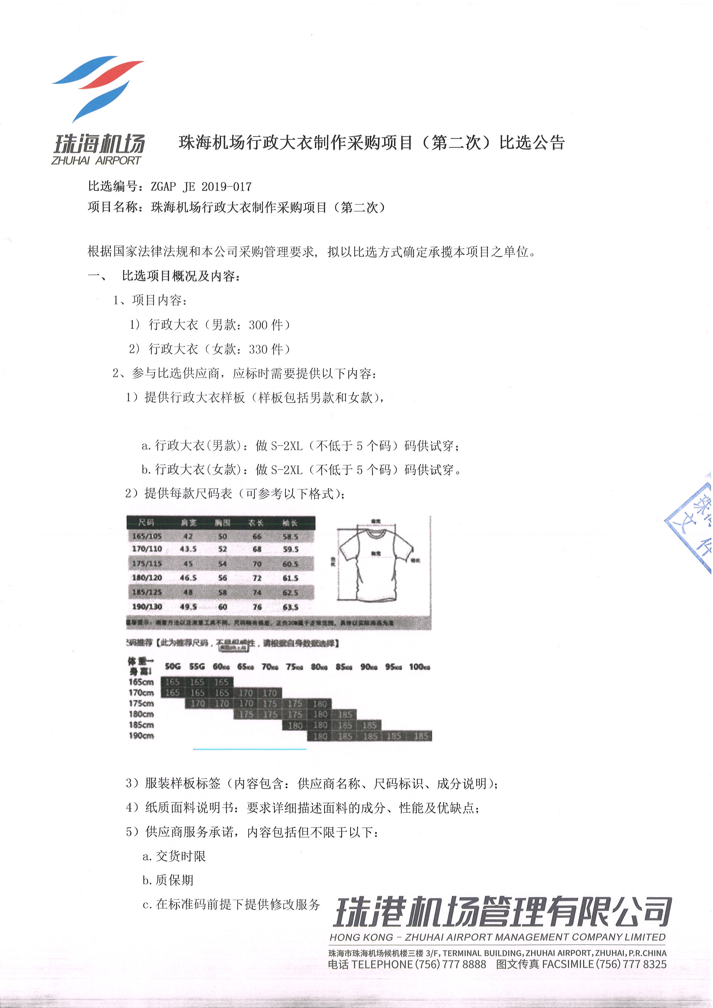
珠海机场行政大衣制作采购项目(第二次)比选公告